您当前位置:

首页 > 产品中心 > 产品分类三

财富管理服务信托的新业态

发布时间:2026-01-24 浏览次数:

  当下,财富管理服务信托凭借其独特的制度优势和灵活的服务模式,日益成为响应客户全生命周期、多场景财富管理需求的有效工具。信托公司通过构建开放的生态服务平台,将专业的金融资产配置与人性化的生活服务解决方案无缝衔接,正逐渐成为客户值得信赖的

  我国家庭的财富管理需求正经历结构性变迁,核心诉求已从单一的“资产保值增值”,扩展至涵盖代际传承、风险隔离、生活品质保障的综合性规划。《2025中国家庭财富白皮书》显示,超过65%的中产家庭采用“3331”配置法则:30%配置权益类资产、30%配置固收产品、30%配置另类投资、10%用于现金管理,反映出随着子女教育、养老健康、财产保全等多元化生活目标的凸显,单一投资工具已难以满足配置需求,亟须综合化财富管理工具。

  2023年出台的《关于规范信托公司信托业务分类的通知》,明确了信托业务“三分类”,而财富管理服务信托覆盖家族信托、家庭服务信托、保险金信托、特殊需要信托、遗嘱信托及其他个人财富管理信托等,成为重要发展方向。2025年《信托公司管理办法》进一步规范信托公司的经营行为,促进信托业务健康发展。信托业协会发布的《2024-2025中国信托业社会责任报告》显示,截至2024年底,信托业管理资产规模达29.56万亿元,同比增长23.58%。其中,财富管理服务信托表现亮眼,家族信托规模为6435.79亿元,保险金信托规模为2703.97亿元,其他个人财富信托规模为1149.06亿元,三者合计突破1万亿元,形成多元并举的发展格局。

  财富管理服务信托的价值,重点在于深度嵌入客户生命周期与家庭结构,将“理性”的金融工具,转化为有温度的系统性、个性化的问题解决方案。财富管理服务信托的典型应用场景如表1所示。

  为支撑多样化财富管理服务场景,提供客户满意的服务,信托公司的财富管理业务模式正从单一资产投资向综合服务生态升级。

  大众委托的信托财产正从传统的现金类资产,拓展至不动产、股权、金融产品受益权等,财富管理信托拓宽委托资产类型,提供多元化服务,以满足客户更复杂的财富管理需求。如“不动产+现金”家庭服务信托,委托人以其不动产的租金收益作为父母的养老金补充、孩子的教育金等,同时可通过指定房产最终传承人,实现资产增值与代际传承的双重目的;委托人交付不动产设立特殊需要信托,房产收益专门用于有特殊需要子女的长期照护等。

  底层资产配置能力是财富管理服务信托长期价值的根本。信托公司需实现从“被动的产品货架”向“主动的资产配置平台”的战略转型,匹配客户差异化的风险偏好与财富管理目标。

  丰富自主管理产品体系。持续丰富信托产品线,构建涵盖现金管理、债券投资、固收+、权益类等不同策略、投向、期限和风险收益特征的多层次产品矩阵,为客户提供符合其风险偏好的财富管理工具。

  构建开放式产品平台。探索拓展与外部优质管理人合作,通过TOF(Trust of Fund)/FOF(Fund of Fund)等工具,引入在特定细分领域(如权益投资、海外资产配置、另类资产等)具有专业优势的优质产品,实现内外部策略和能力的优势互补。

  引入“基金投顾”。由合作的基金/券商提供专业资产配置建议,通过专业分工提高服务质效,构建产品体系。

  打造“专属策略库”。提供从中低风险、中等风险到中高风险的多策略选择,每个策略包含多种资产,实现精细化风险收益匹配,支持客户进行更加灵活多样的产品自主配置。

  财富管理服务信托的内涵正不断超越传统理财,向生活服务、养老保障、医疗教育消费等非金融领域深度延伸。

  养老金融服务。发挥财富管理服务信托“财富规划师”与“养老管家”双重作用,依托信托账户的财产隔离与定向支付功能,按时、按需向受益人支付养老金、医疗金等;将保险金信托与养老服务相衔接,保险理赔金进入信托后,信托公司依据委托人意愿,联动养老社区,为受益人支付社区费用、安排护理服务、组织康乐活动等,实现从“现金给付”到“服务交付”的跨越。

  特殊需要监护服务。将特殊需要信托与“意定监护”相结合,如信托公司担任受托人,社会组织担任监护人,政府作为监察人,为面临失能失智风险的群体提供财产风险隔离和专项资金管理服务,通过监护人指令申请信托资金,保障受益人的医疗、照护等需求,实现生活需求“兜底”。

  生态权益联通。帮助客户筛选优质的服务机构,将代理支付结算、条件分配嵌入具体场景,保障资金安全,同时提升服务的便捷性与精准性。例如,通过账户钱包支持家庭信托客户7×24小时充值提现,优选电子商城特惠商品,实现消费场景一键支付,享受购物折扣、品质生活、专业咨询、亲子教育多元化权益等。

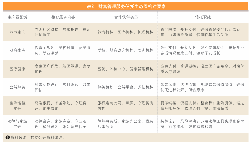
  除了与银行、券商、基金及保险公司等金融同业的合作外,信托公司应积极拓展与教育、医疗、咨询等其他专业机构的多层次合作(见表2),由渠道方负责客户引流、关系维护及投顾服务,信托公司专注信托架构设计、资产配置,专业机构负责事务运营等服务,实现专业分工与共赢。

  完善财富团队培训与考核机制,重点提升财富团队在宏观环境分析、资产配置、综合服务及客户关系管理等方面的专业能力,打造具备综合金融服务能力的财富团队。

  积极推进数字化转型,通过科技赋能实现客户体验、创新能力、运营效率的全面跃升。构建一体化数字账户服务体系,持续优化APP及财富管理系统功能,为客户提供更便捷、高效、智能的服务体验。探索AI智能投顾应用,实现资产配置方案的自动化生成与动态调优,拓展专业配置服务的覆盖广度与响应效率。积极引入AI等自动化工具,实现高频重复操作的系统化处理,提升业务整体运营效能。

联系地址:广东省广州市天河区88号

联系电话:400-123-4567

E-mail:admin@eyoucms.com

服务热线:13800000000

扫一扫,关注我们